
Crownpeak CMS + Quality Management
Quality websites demonstrate credibility and professionalism. Crownpeak understands this and is working to make quality assurance an essential aspect of working with their CMS (Content Management System). While they have separate tools to build websites and to check for quality, these systems are not fully integrated. I was fortunate to be contracted to redesign Crownpeak's CMS to work with the quality management utility to ensure the creation of accessible and usable websites.

Duration
3 weeks
Tools
Sketch, Adobe Illustrator, Invision, Mockflow, Miro
The Team
Ben Dougherty, Candace Yeh
About our Client

Crownpeak's suite of digital tools includes their CMS, the DXM (Digital Experience Manager) and the DQM (Digital Quality Manager). They are the only enterprise SaaS CMS on the market and their inclusion of a proprietary quality management tool makes them a singular force to their competition.

The Digital Experience Manager

The Digital Quality Manager
My team and I spent almost our entire first week familiarizing ourselves with these tools and looking into the competition. The tools were complex and daunting, but introduced us to many illuminating concepts of digital marketing. We created site maps to help orient us within these complex spaces.

Our competitors
We conducted extensive competitive analysis that had lackluster results but allowed us to become acquainted with this rather new landscape. Many CMS's as this enterprise level posses similar features and individuals using them may have varying issues because their use can be so brand specific. We did, however, find that Crownpeak's DQM tool was being used by other enterprise level CMS leaders and was a huge leg up for the company.
Who are our users?
We sent a survey out that also had disappointing results and resulted in us being banned from more than a few marketing forums. But, we conducted eight user interviews with individuals involved with digital marketing that were fundamental in developing our understanding of their needs.

Our user interviews provided the most useful insights, which we were able to synthesize into the main pain points that content creators and managers experience.

What makes a quality website?
Learning the tools was one thing, learning what it means to make a quality website was a whole other beast. We had to confront concepts of accessibility, usability and SEO that were relatively new to us.

We took a look at the Web Content Accessibility Guidelines as well as concepts of Search Engine Optimization that guided us in determining what issues might arise when crafting content. While this deepened our understanding of compliance levels, we could only scratch the surface given our short timeframe.

Building our personas
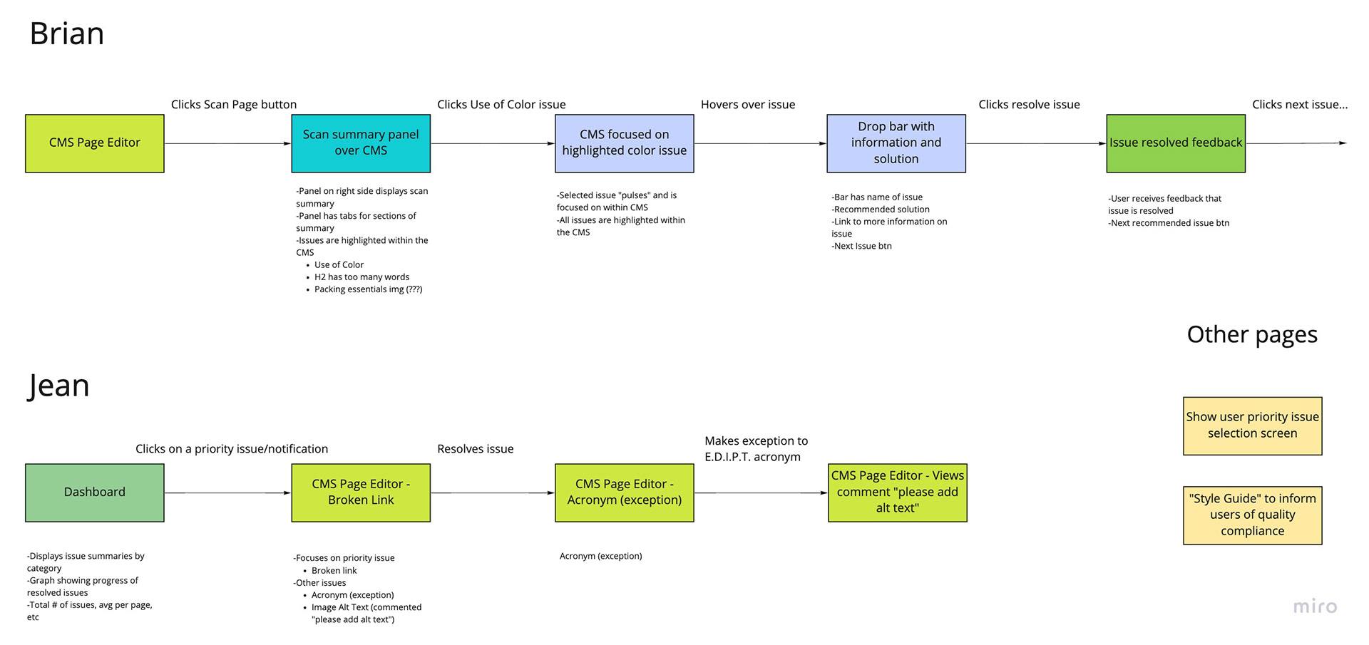
To help guide ourselves through these workspaces, we needed personas with realistic goals. Brian and Jean are coworkers in the digital marketing field work with the DXM and DQM in different ways. Brian has his hands in the CMS daily and needs an efficient way to check for quality issues. Jean is the manager of her team and requires access to metrics on quality, while still making certain changes to her teams content.


To further orient within the space, we crafted user flows to elaborate on their journey and usage of the tools. Each flow should highlight different aspects of the changes that we made in our integration.

Designing our scan feedback
Now that we had identified our opportunities and our users, it was time to start the fun part - design! We had to determine how to visualize data that a site scan would yield. We moved from very lofi paper sketches into Mockflow and finally Sketch. Using the six primary categories already displayed in the DQM, we decided to feature the top three "red flag" issues that the user could address.

The scan page feedback report
Our research also indicated that users preferred the option to begin their work on a dashboard. Here the user had access to a high level overview of the status of their sites with categories of issues and their progress over time. They would also be able to leave comments and notifications for other users if so desired.

The dashboard with high level overview
We knew that the bulk of their time would be spent in the editor working through issues and making changes. This workflow should be simple and clear with recommended fixes and access to further information on the issues.

Quality issue popup within the editor
Highlighting issue notification
You can see below how we decided to notify a user of a more typical issue. We wanted the workflow to be seamless and have some aesthetic features from our available branding. The issue popup presents:
- Type of issue
- A recommended fix
- Access to further information on the issue
- The ability to automatically accept the change, or skip it
- A recommended fix
- Access to further information on the issue
- The ability to automatically accept the change, or skip it
We also found it very important to give feedback once the issue had been addressed.

We knew, however, that not all of the potential quality control was that straight forward. In some cases individuals would need to add exceptions that might be brand specific. The exception would also illustrate the ability to add comments. Something else that we had to consider were issues that resided deeper in the website, such as an alt tag. You can see that there is a field to enter metadata and a disclaimer that this will make changes to the code.

Video Prototypes
Persona 1
Persona 2
Final Thoughts
As with any project of such short duration, you're going to have a lot of things that you wished you could do.
- Research: We would have loved to spend more time on user research, though finding eight interviewees within a week was a relative success.
- The Code: It would have been great to address more of how our we could notify users of issues in the HTML/CSS of the site, though we scratched the surface of metadata.
- Autosave: Our prompt was not to make changes in the CMS, but man it would have been fulfilling to add an autosave function.
- Analytics: The quality management tool had the ability to present analytics, but how could we make this information more present in the CMS?
Our presentation to Crownpeak's Denver and London offices in October was met with positive responses and Candace and I felt satisfied with our findings. We can always accomplish more, but it was about how we overcame the obstacles that we knew we could in that time frame.